Develocity IntelliJ Plugin User Manual


Version: 1.1.2

The Develocity IntelliJ plugin seamlessly integrates Develocity and Build Scan capabilities directly into your IDE. It displays a live timeline of task/goal execution and resource usage within your IntelliJ IDE.

Live Build Timeline
Live Build Timeline

Moreover, for Gradle builds, it provides a streamlined Develocity configuration for local builds by allowing you to apply and configure the Develocity Gradle plugin to your projects, simplifying the adoption of build performance optimization and troubleshooting.

Streamlined Develocity Configuration
Streamlined Develocity Configuration

Installation

To install the plugin:

  1. Open IntelliJ IDEA.

  2. Go to File  Settings (or IntelliJ IDEA  Settings on macOS).

  3. Navigate to Plugins.

  4. Select the Marketplace tab.

  5. Search for "Develocity".

  6. Click Install next to the "Develocity" plugin and restart your IDE when prompted.

Plugin Installation
Plugin Installation

Quick Start

Gradle

To use the live build timeline, the plugin requires the Develocity Gradle plugin 4.1 or newer to be manually applied or auto-injected into your Gradle build.

To manually apply the Develocity Gradle plugin, add the following to your settings file:

  • Kotlin

  • Groovy

settings.gradle.kts
plugins {
    id("com.gradle.develocity") version("4.3")
}

develocity {
    // configuration
}
settings.gradle
plugins {
    id "com.gradle.develocity" version "4.3"
}

develocity {
    // configuration
}

You are now ready to use the plugin.

For additional details on the Develocity Gradle Plugin, refer to the Develocity Gradle Plugin User Manual.

If your build doesn’t apply the Develocity Gradle plugin, you can configure auto-injection right from within IntelliJ.

Maven

To use the live build timeline, the plugin requires the Develocity Maven extension 2.1.1 or newer to be applied into your Maven build.

Add the following to .mvn/extensions.xml
<extensions>
  <extension>
    <groupId>com.gradle</groupId>
    <artifactId>develocity-maven-extension</artifactId>
    <version>2.2.1</version>
  </extension>
</extensions>

You are now ready to use the plugin.

For additional details on the Develocity Maven extension, refer to the Develocity Maven Extension User Manual.

Usage

Live Build Timeline

Start a Gradle or Maven build from within IntelliJ IDEs (e.g., Gradle sync, or run a test that delegates to Gradle / Maven, or execute a Maven run configuration).

Observe the live timeline and resource graphs appearing directly in your run window (or the build window for Sync).

Plugin Usage
Plugin Usage

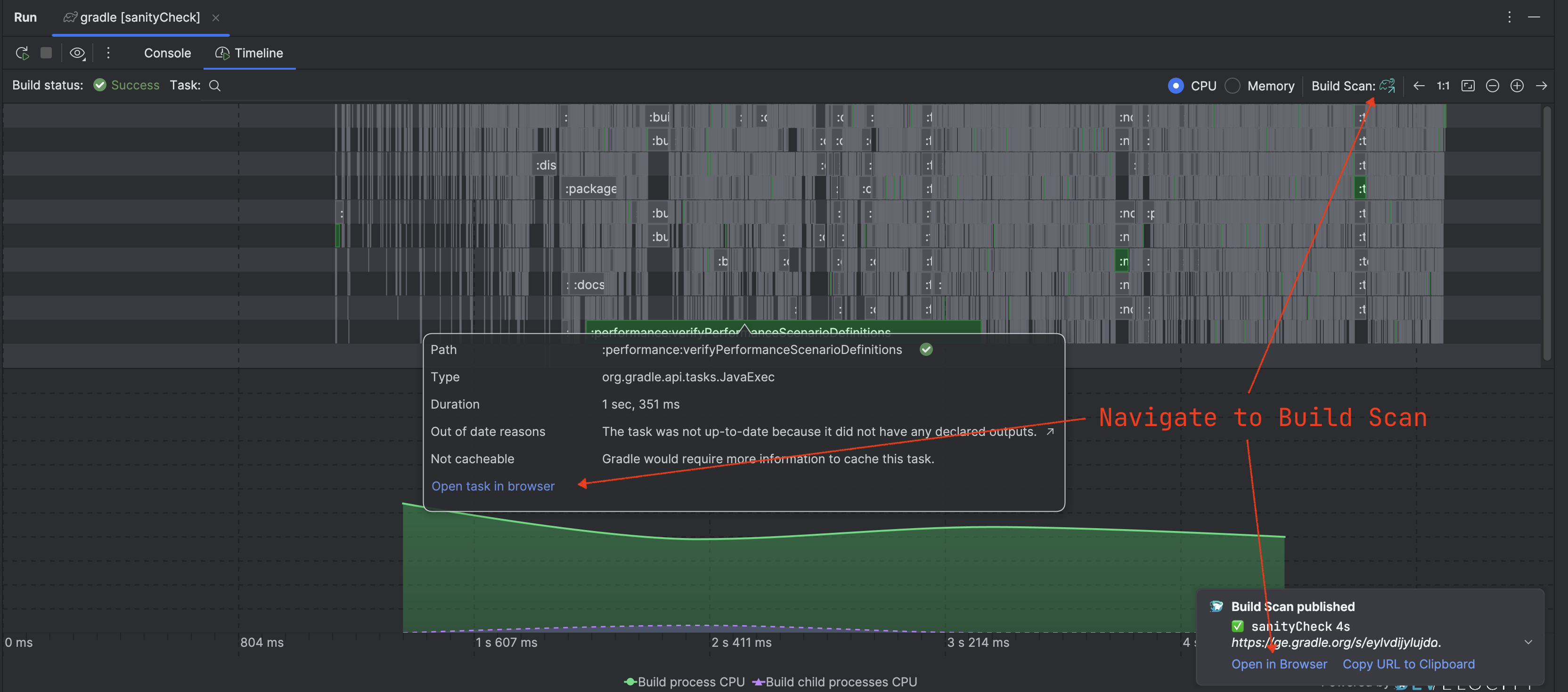
Individual task/goal can be hovered to see more details, such as the task/goal type and duration.

The build phase is displayed and updated while the build is running.

Build Scan publication

(for Gradle builds, requires Develocity Gradle plugin 4.1.1+)

When your build publishes a Build Scan to a Develocity instance, a notification appears in the bottom-right corner of your IDE, allowing you to open the Build Scan in your browser, or copy its URL. You can also access your Build Scan via a button in the timeline view, or directly to a given task/goal via its popup menu.

Accessing the published Build Scan for the build
Accessing the published Build Scan for the build

Configuration

Gradle

There are three ways to configure this plugin for auto-injection (where the Develocity Gradle plugin is applied for you):

  1. Without Build Scan - Reports aren’t published.

  2. With Develocity - Reports are published to your Develocity instances.

  3. With Develocity at gradle.com - Reports are published to Develocity at gradle.com.

Navigate to the settings screen:

  1. Go to File  Settings (or IntelliJ IDEA  Settings on macOS).

  2. Navigate to Tools  Develocity.

  3. Select "Configure Develocity Integration" to enable auto-injection

Plugin Configuration
Plugin Configuration

Without Build Scan

If you don’t want to publish Build Scan reports, simply enable auto-injection and specify the Develocity Gradle plugin version without specifying a server or accepting the terms of use.

With Develocity

To publish Build Scan reports to an existing Develocity instance, set the server URL to its location and specify the Develocity Gradle plugin version.

If necessary, check the Gradle plugin user manual for instructions on authenticating.

With Develocity at gradle.com

To publish Build Scan reports to Develocity at gradle.com, agree to the terms of use and specify the Develocity Gradle plugin version.

Maven

The plugin currently doesn’t allow configuring Maven builds, in particular auto-injection of the Develocity Maven extension.

Troubleshooting

Live Build Timeline shows no data

  • Symptom: The timeline view displays a message like "Something went wrong and no data was received from the build."

  • Cause: The Develocity IntelliJ plugin is not receiving data from the Develocity Gradle plugin / Develocity Maven extension. This typically happens if the Gradle plugin / Maven extension version applied to your build is older than the minimum required version.

  • Solution: Ensure your build applies Develocity Gradle plugin 4.1 or newer, or Develocity Maven extension 2.1.1 or newer.

Some of my Maven builds are not shown in the Live Build Timeline

  • Symptom: The timeline view is not displayed for some Maven builds.

  • Cause: The build is not delegating to Maven, but uses the internal IDE build mechanism. For instance Maven sync/reload are not delegating to Maven, or the IDE can be configured to run tests without delegating to Maven.

  • Solution: Configure your IDE to delegate the build/test actions to Maven, or do not expect the timeline view to be shown for such builds.

Live Build Timeline is affecting the performance of my machine

  • Symptom: CPU usage spikes when the timeline view is visible.

  • Cause: The timeline view might repaint too frequently for the capabilities of your machine.

  • Solution: Go to Help  Find Action, and type Registry to open the IDE registry. Then look for the key com.gradle.develocity.ide.timeline.refresh.millis. You can specify any value between 10ms and 5000ms. Try a bigger value to reduce the performance impact of the timeline view.